Pasar al contenido principal
Toggle navigation
Buscar
Buscar
Sepia
|
Grises
|
Invertir de color
|
+A
|
-A
|
Normal
Centro Universitario del Sur
Navegación principal
Inicio
Acerca del CUSur
Historia del centro
Misión y Visión
Video Institucional
Ubicación
Directorio
Rectoría de Centro
Secretarías
Divisiones
Planeación
Normatividad
Oferta Académica
Técnicas
Licenciaturas
Especialidades
Formación Disciplinar
Maestrías
Doctorados
Educación Continua
Servicios
Servicio para aspirantes
Servicios para estudiantes
Servicios para egresados
Servicios para académicos
Servicios para administrativos
Catálogo de Servicios
Laboratorios
Coordinación de Tecnologías para el Aprendizaje
Extensión
Coordinación de Extensión
Sistema Universitario del Adulto Mayor (SUAM)
Servicio Social
Vinculación
Difusión
Publicaciones
Cátedras
Trabajo comunitario
Investigación
Coordinación de Investigación y Posgrado
Centros e Instituto de Investigación
Observatorios
Cuerpos Académicos
Investigadores / productos
Integrantes del SNII
Investigadores Posdoctorales
Contacto
Noticias
Sepia
|
Grises
|
Invertir de color
|
+A
|
-A
|
Normal
Inicio
Maestría en Administración de Negocios
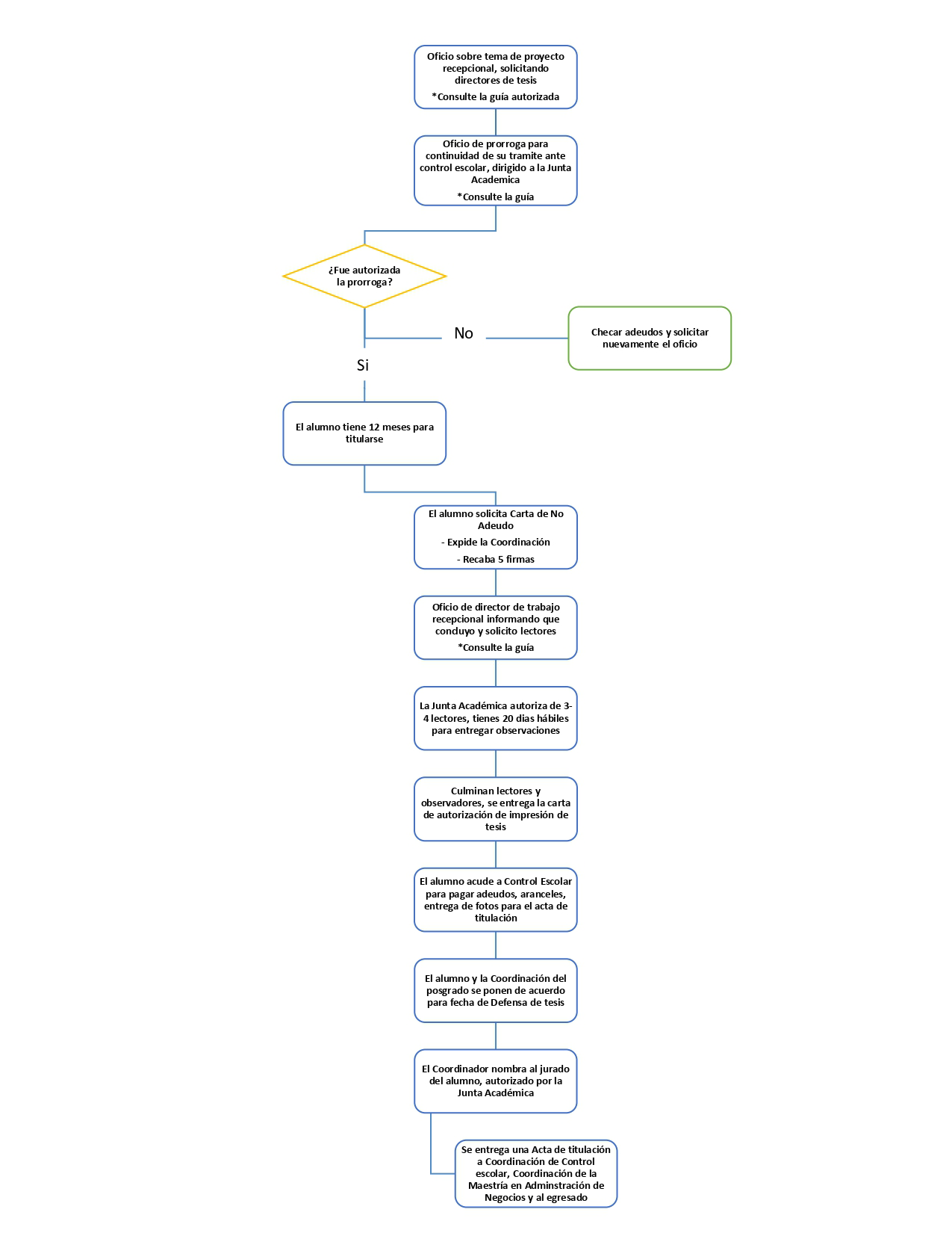
Proceso de titulación
Proceso de titulación