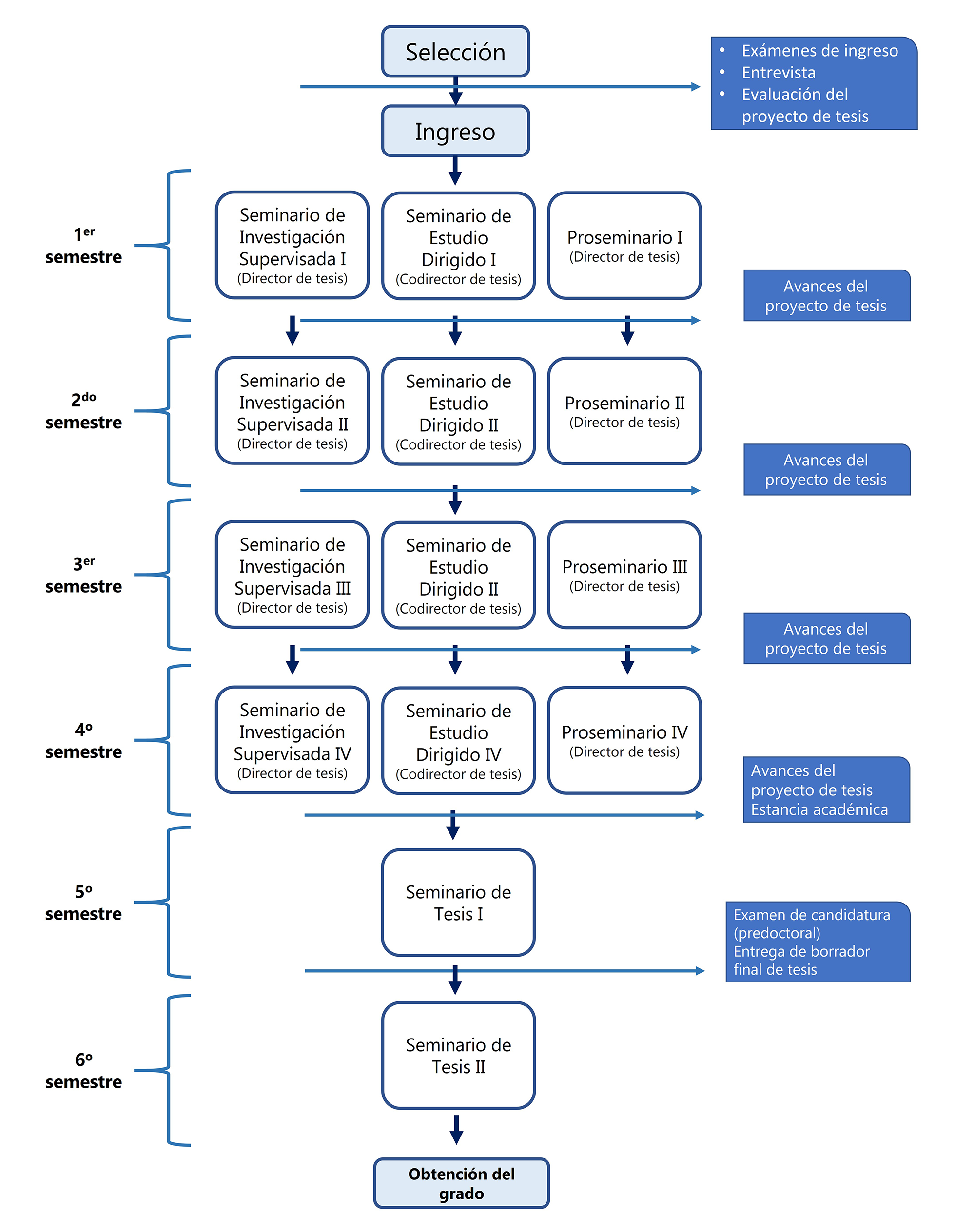
Estructura del plan de estudios
Objetivos
- Formar investigadores de alto nivel, competentes en investigación del comportamiento alimentario, con un amplio conocimiento de las bases conceptuales y metodológicas de la disciplina, capaces de realizar investigación original con reconocimiento internacional.
- Capacitar investigadores para asumir posiciones de investigación, docencia y colaboración multidisciplinaria en instituciones públicas y privadas.
- Lograr investigadores de prestigio internacional aptos para preparar y dirigir a otros investigadores o grupos de investigación, con las competencias necesarias para formular alternativas de solución a los problemas alimentarios.
- Promover la identificación, investigación, análisis y resolución de problemas relacionados con la alimentación, mediante el aporte de ideas prácticas, originales e innovadoras.
- Contribuir a la descentralización de programas de posgrado e investigación científica.
- Favorecer la consolidación de programas de posgrado de alta calidad en la Universidad de Guadalajara, en general y en el Centro Universitario del Sur, en particular.
Perfil de ingreso
- Mostrar habilidades suficientes en el uso de repertorios bibliográficos, archivos documentales y bases de datos para extraer información pertinente para la elaboración y desarrollo de investigaciones relacionadas con el comportamiento alimentario.
- Ser suficientemente competente para elaborar diseños de investigación prácticos, flexibles, con un adecuado nivel de utilidad que le permitan alcanzar los objetivos de su investigación.
- Ser diestro en el uso de las técnicas propias de la disciplina y, especialmente, en aquellas usadas en su investigación.
- Mostrar amplio conocimiento de las perspectivas teóricas que se encuentran relacionadas directa o indirectamente con el objeto de su investigación.
- Demostrar habilidades suficientes en la comprensión, sistematización, interrelación y análisis de la forma integrada de datos, informaciones primarias y secundarias, de fuentes orales, escritas, audiovisuales y de procedencia diversa.
- Tener capacidad para presentar resultados de investigaciones de acuerdo con los cánones críticos de la disciplina.
Perfil de egreso
- Conocimientos exhaustivos y sistemáticos sobre las principales aproximaciones teórico-metodológicas en comportamiento alimentario.
- Experiencia en el diseño y desarrollo de proyectos de investigación para el análisis de problemas sustantivos del comportamiento alimentario.
- Conocimientos metodológicos necesarios para el abordaje científico del estudio de fenómenos alimentarios.
- Conocimientos básicos de programación computacional orientados al desarrollo eficiente de proyectos de investigación.
- Experiencia en la difusión de resultados de investigación en foros académicos nacionales e internacionales.
- Conocimientos sobre historia y filosofía de la ciencia con énfasis en comportamiento alimentario.
- Capacidad para elaborar programas de participación e intervención en áreas específicas del comportamiento alimentario.
- Experiencia en la publicación de resultados de investigación en los diferentes medios de difusión.
- Liderazgo para conformar grupos de investigación dirigidos a formular alternativas de solución a los problemas alimentarios.
- Capacidad para formar nuevos investigadores en comportamiento alimentario.
Metas del plan de estudios
- Establecer, conducir y dar seguimiento a los cursos, seminarios y conferencias que integran el plan curricular del programa.
- Apoyar la participación de los estudiantes en las diferentes actividades propias del programa.
- Gestionar los mecanismos necesarios para que los alumnos realicen movilidad nacional y en el extranjero.
- Monitorear el desempeño adecuado de los estudiantes en el desarrollo de las actividades propias de su tesis de grado.
- Dar un seguimiento puntual a las reuniones de los comités de tesis, estableciendo el grado de avance de la tesis de los estudiantes y del artículo de investigación -requisito para graduarse-.
- Facilitar la obtención del grado mediante la defensa de tesis en relación con los tiempos establecidos por CONACyT y la propia Universidad de Guadalajara.
- Promover la realización de estancias posdoctorales nacionales o internacionales, presentaciones en congresos, así como la difusión de los datos obtenidos en la tesis en artículos científicos, libros y capítulos de libro.
Mapa curricular


