Estructura del plan de estudios

Objetivos

  1. Formar investigadores de alto nivel, competentes en investigación del comportamiento alimentario, con un amplio conocimiento de las bases conceptuales y metodológicas de la disciplina, capaces de realizar investigación original con reconocimiento internacional.
  2. Capacitar investigadores para asumir posiciones de investigación, docencia y colaboración multidisciplinaria en instituciones públicas y privadas.
  3. Lograr investigadores de prestigio internacional aptos para preparar y dirigir a otros investigadores o grupos de investigación, con las competencias necesarias para formular alternativas de solución a los problemas alimentarios.
  4. Promover la identificación, investigación, análisis y resolución de problemas relacionados con la alimentación, mediante el aporte de ideas prácticas, originales e innovadoras.
  5. Contribuir a la descentralización de programas de posgrado e investigación científica.
  6. Favorecer la consolidación de programas de posgrado de alta calidad en la Universidad de Guadalajara, en general y en el Centro Universitario del Sur, en particular.

Perfil de ingreso

  1. Mostrar habilidades suficientes en el uso de repertorios bibliográficos, archivos documentales y bases de datos para extraer información pertinente para la elaboración y desarrollo de investigaciones relacionadas con el comportamiento alimentario.
  2. Ser suficientemente competente para elaborar diseños de investigación prácticos, flexibles, con un adecuado nivel de utilidad que le permitan alcanzar los objetivos de su investigación.
  3. Ser diestro en el uso de las técnicas propias de la disciplina y, especialmente, en aquellas usadas en su investigación.
  4. Mostrar amplio conocimiento de las perspectivas teóricas que se encuentran relacionadas directa o indirectamente con el objeto de su investigación.
  5. Demostrar habilidades suficientes en la comprensión, sistematización, interrelación y análisis de la forma integrada de datos, informaciones primarias y secundarias, de fuentes orales, escritas, audiovisuales y de procedencia diversa.
  6. Tener capacidad para presentar resultados de investigaciones de acuerdo con los cánones críticos de la disciplina.


Perfil de egreso

  1. Conocimientos exhaustivos y sistemáticos sobre las principales aproximaciones teórico-metodológicas en comportamiento alimentario.
  2. Experiencia en el diseño y desarrollo de proyectos de investigación para el análisis de problemas sustantivos del comportamiento alimentario.
  3. Conocimientos metodológicos necesarios para el abordaje científico del estudio de fenómenos alimentarios.
  4. Conocimientos básicos de programación computacional orientados al desarrollo eficiente de proyectos de investigación.
  5. Experiencia en la difusión de resultados de investigación en foros académicos nacionales e internacionales.
  6. Conocimientos sobre historia y filosofía de la ciencia con énfasis en comportamiento alimentario.
  7. Capacidad para elaborar programas de participación e intervención en áreas específicas del comportamiento alimentario.
  8. Experiencia en la publicación de resultados de investigación en los diferentes medios de difusión.
  9. Liderazgo para conformar grupos de investigación dirigidos a formular alternativas de solución a los problemas alimentarios.
  10. Capacidad para formar nuevos investigadores en comportamiento alimentario.

Metas del plan de estudios

  1. Establecer, conducir y dar seguimiento a los cursos, seminarios y conferencias que integran el plan curricular del programa.
  2. Apoyar la participación de los estudiantes en las diferentes actividades propias del programa.
  3. Gestionar los mecanismos necesarios para que los alumnos realicen movilidad nacional y en el extranjero.
  4. Monitorear el desempeño adecuado de los estudiantes en el desarrollo de las actividades propias de su tesis de grado.
  5. Dar un seguimiento puntual a las reuniones de los comités de tesis, estableciendo el grado de avance de la tesis de los estudiantes y del artículo de investigación -requisito para graduarse-.
  6. Facilitar la obtención del grado mediante la defensa de tesis en relación con los tiempos establecidos por CONACyT y la propia Universidad de Guadalajara.
  7. Promover la realización de estancias posdoctorales nacionales o internacionales, presentaciones en congresos, así como la difusión de los datos obtenidos en la tesis en artículos científicos, libros y capítulos de libro.


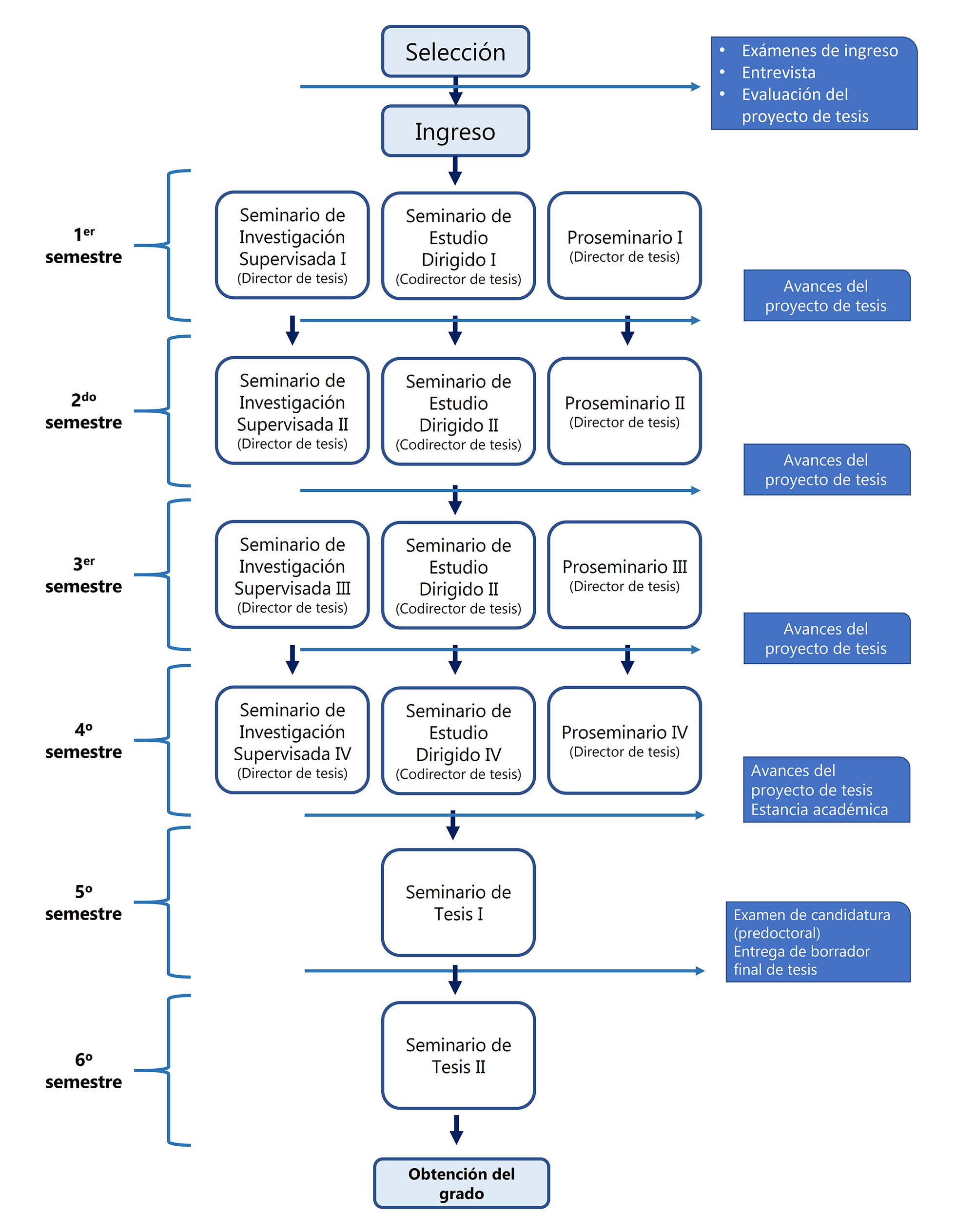
Mapa curricular

Imagen Mapa curricular DCCAN

Imagen trayectoria academica DCCAN